The following foundational principles outline the fundamental ethos of the Cyber Domain Ontology ecosystem. These principles are immutable and lay the foundation for the activities of the Technical Steering Committee (TSC) and relevant initiatives within the Cyber Domain Ontology project:
The primary purpose of the Unified Cyber Ontology (UCO) is to provide a consistent basis model for expressing, exchanging and analyzing information native to the cyber domain or relevant to the implementation, execution or results of analytic processes related to the cyber domain.
At a fundamental level this requires defining relevant concepts and the relevant relationships between them. This would include both high-level domain concepts as well as more granular concepts involved in characterizing the domain level concepts.
These definitions can then support expression of a diverse range of instance content of these concepts and relationships. Unlike many information standardization efforts targeted to support either solely information exchange or information analysis, UCO is very intentionally targeted to support both including analysis unbounded by any particular scope of exchange. Similarly, UCO is targeted to support expression of information across the scope of temporality including characterizations of past, present or potential future occurrences or states.
UCO recognizes the highly complex, diverse and rapidly evolving nature of the cyber domain and as such begins from a fundamental presumption that UCO can never fully define a complete model that provides adequate definition for all possible relevant use cases and scenarios. At any point in time no understanding can be presumed complete given the extreme diversity of the domain. Specification of UCO will always be an activity trailing the evolution of the domain over time. There will always be niche use cases and scenarios within the domain that are critical to support as part of the broader domain but not appropriate to attempt to standardize formally within the broadly targeted UCO. As such, to support practical adoption and use it is a critical requirement that UCO not only define known relevant concepts and relationships but also provide mechanisms for extension of the UCO at both a design and end-user level independent of current formal UCO specification at any point in time. The leading point of the evolutionary spear will typically be end-users discovering required use cases and scenarios that are not yet supported by the formal UCO specification and will need to be free to express what they need to express in a way that is as integrated as possible with existing specified UCO. Over time these end-user evolutions will be reviewed by adopting organizations or communities and defined as design-level extensions to UCO that provide improved clarity, consistency and rigor than simple ad-hoc user level extensions. Over time these design-level extensions can be submitted to the UCO community for consideration and possible inclusion in future releases of the formal UCO specification.
Efforts to standardize information representations within a given organization or system context are often pursued as formal data models defining an enterprise’s data elements and connections between them. Such an approach can be effective when the exact scope, nature and use of the data is well-understood and tightly bound to a context controlled by the organization. Such approaches are typically not effective for standardizing information representations outside the scope of a given organization as such presumptions of homogeneity and control cease to be valid.
Efforts to standardize information exchange representations between systems or organizations are often pursued as defined serialization schemas (json schema, XML schema, protocol buffers, etc.). Such schemas provide consistent lexical and syntactic structure for known exchange structures. However such schematic approaches also suffer from significant limitations.
To achieve its targeted objectives UCO has chosen to pursue an ontological approach to its specification and use. An ontology encompasses a representation, formal naming, and definition of the categories, properties, and relations between the concepts, data, and entities that substantiate one, many, or all domains of discourse. Ontology (information science) - Wikipedia. An ontological approach offers many advantages over alternative approaches:
An RDF-based ontology approach was chosen over a labeled property graph approach primarily for reasons of informational flexibility and secondarily for ability to support semantic formality and capability.
The scope of UCO is targeted to serve as a middle-level ontology for the cyber domain and its use cases.
It is NOT intended to target definition of upper ontology-level concepts and is not currently bound to any particular upper ontology for reasons of practical flexibility. This decisions may be revisited in the future if an appropriate upper ontology alignment can be identified that offers the beneficial semantic consistency of an upper ontology with the requisite level of practical flexibility required by the targeted usage scope of UCO.
It is also NOT intended to target definition of detailed concepts specific to particular application-level subdomains (cyber investigation, cyber threat intelligence, risk management, etc.) of the cyber domain. Such application domains may initially be targeted within UCO with definitions within context-specific namespaces but these application domain ontologies built on UCO should be separated out into application domain focused efforts wherever appropriate.
UCO conceptual content is represented as a graph with nodes and edges. The nodes in the graph are objects (individual instances of ontology classes) and the edges are explicitly defined relationships between objects.
In an RDFS/OWL ontology all classes represent a scope/set of individual instances of particular “concepts”. Each individual (object in the graph) has an ID and is asserted as a member of particular classes via type statements.
To express simple literal characteristic properties of an individual member of a class we utilize datatype properties. Datatype properties are asserted as predicates of RDF triples (subject predicate object) where the individual is the subject and a literal is the object. For example, a concept class “Car” may have a simple datatype property “color” and an RDF triple for a given individual instance of the Car class could be expressed as [car-42 color “green”].
To express characteristic properties of an individual member of a class that are more complicated than simple literals (typically made up of multiple aspects/properties) then we need to utilize object properties. Object properties are asserted as predicates of RDF triples where the individual is the subject and an individual object instance of a class is the object. For example, a concept class “Person” may have an object property “hasChild” and an RDF triple for a given individual instance of the Person class could be expressed as [person-4 hasChild person-12].
It is important to note the difference between the full granularity of the RDF graph and the domain-relevant granularity of the UCO domain graph. In a fully granular RDF graph ALL instances of classes and all literal values of properties are objects/nodes and all properties (whether datatype properties or object properties) are edges. Fully granular RDF graphs contain the full detail of a graph but they are too granular to be practically useful for most specific domain use cases.
Consider an example of a fully granular RDF graph of data representing roads, intersections, transportation routes, vehicles in general, particular kinds of vehicles (trucks, cars, etc), including full details of the vehicles such as general details (size, weight, number of wheels, passenger capacity, load capacity, etc), drivetrain details, chassis details, interior details, suspension details, electronic details, etc.
This full set of data contains data useful for multiple different domain use cases but any particular domain use case is not going to want to think of everything in a fully granular fashion.
A geographic domain use case may focus primarily on the locations of roads and intersections (not worrying about non-germane characteristics of them) and only consider routes and vehicles at a secondary level, not worrying at all about specific details of the vehicles.
A cargo transportation domain use case may focus primarily on routes and specific types of vehicles possibly including relevant vehicle details but only as part of the vehicles themselves.
Basically, depending on the domain use case, different classes may be considered of primary focus and could be considered domain object classes while other classes are only secondary or tertiary and could be considered non-domain object classes.
When structuring the graph for any such domain use case it is desirable and more practical for the domain graph to only consist of domain object class instances and object properties. Any non-domain object classes and datatype properties would be considered internal adornments on the domain objects. Such graphs are often described as property graphs rather than semantic graphs (fully granular).
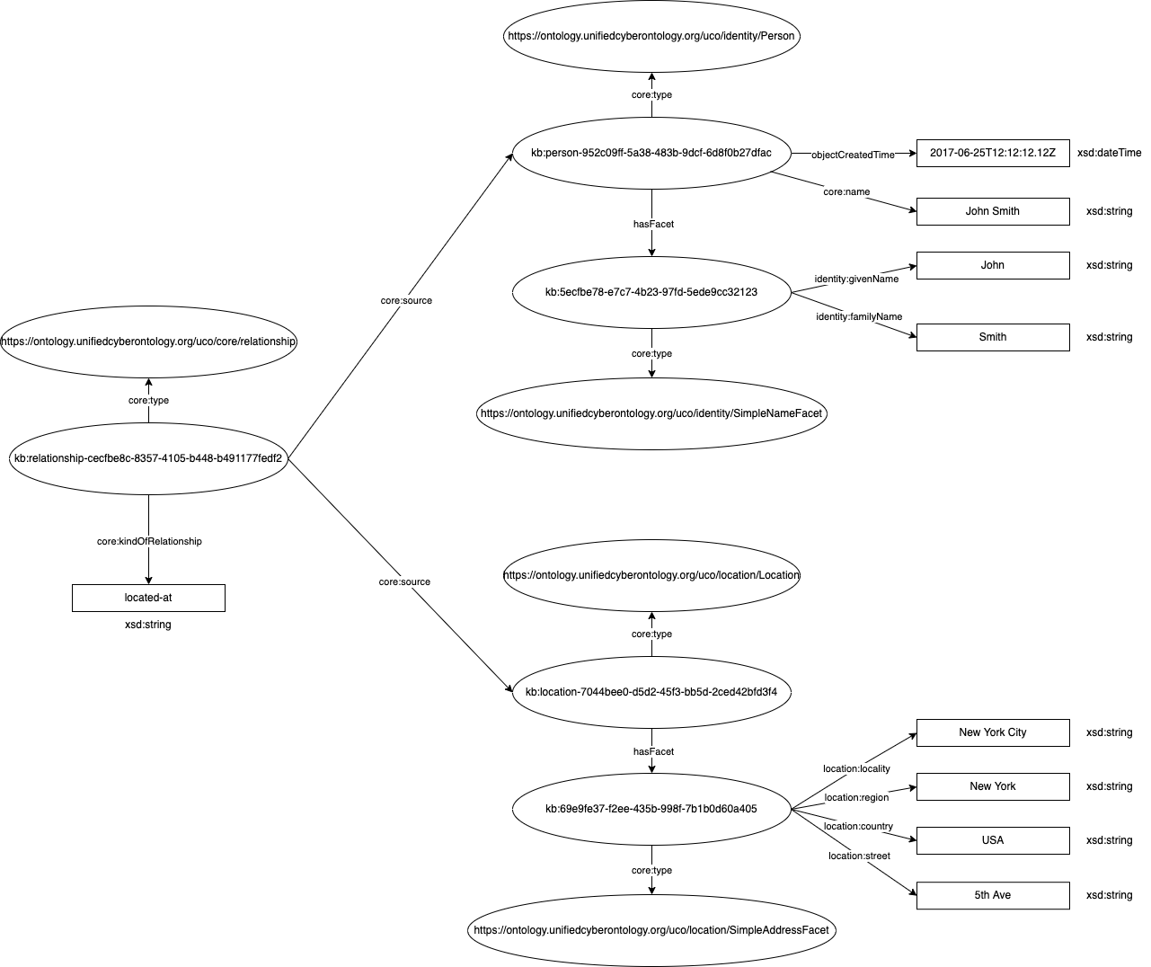
Imagine UCO content expressing that a person John Smith is located at 5th Ave in New York City.
An RDF graph of this would look like:

In the UCO RDFS/OWL/SHACL ontology, all classes are defined as subclasses of the UcoThing class to provide a simple scoping of UCO defined “things”.
Within this scope, classes are defined for any relevant domain concept (domain objects) as well as for any structured concept characterizing some aspect of a domain concept (non-domain objects). To provide clear delineation between these, two disjoint subclasses of UcoThing are defined: UcoObject (for domain objects) and UcoInherentCharacterizationThing (for non-domain objects).
UcoInherentCharacterizationThing classes inhere in UcoObject classes; this implies that for a UcoInherentCharacterizationThing concept to exist, it is dependent on the existence of the UcoObject concept that bears the UcoInherentCharacterizationThing characterizing it. For example, when destroying a red car, the car as bearer for the red color is removed and with it, its red color disappears. Note that the reverse is not true; UcoObject instances are not existentially dependent on UcoInherentCharacterizationThing instances, and, thus, cannot inhere in them. Note further that, although the example suggests that UcoInherentCharacterizationThing instances are compulsary for UcoObject concepts, this is not the case.
Domain concept classes (e.g., File, Action, Identity, Location, Device, etc.) are defined as subclasses of the UcoObject class. Non-domain concept classes characterize domain concept classes and are defined as subclasses of the UcoInherentCharacterizationThing class. Domain concept classes represent the things whereas non-domain concept classes represent the thing’s characteristics. The disjointness between them follows from the fact that the thing can never be the same as its characteristics.
Individual instances of UcoInherentCharacterizationThing may appear in the fully granular RDF graph but only individual instances of UcoObject would appear in the domain graph.
In the domain graph, any individual instances of UcoInherentCharacterizationThing would be considered internal characteristic properties of the individual instances of UcoObject they are associated with.
This means that any object properties in a UCO domain graph that do not have a range that is UcoObject or one of its subclasses MUST have a range that is UcoInherentCharacterizationThing or one of its subclasses.
The common default pattern for specifying a relationship between domain concept class (UcoObject) instances and any characterizing non-domain concept class (UcoInherentCharacterizationThing) instances is through the definition of purpose-specific object properties for each such relationship. For example, in UCO, Windows PE binary files are represented using the observable:WindowsPEBinaryFile subclass of UcoObject, sections of such files are represented using the observable:WindowsPESection subclass of UcoInherentCharacterizationThing and the two are associated to each other using the purpose-specific object property observable:sections.
The upside of the purpose-specific object property approach is clarity but there are limitations/downsides as well. These limitations/downsides as well as the chosen solution to address them (Facets) are further detailed in #5 below.
All objects in UCO must specify a globally unique identifier (discussed in #4 below) and an assertion of the class type of the object.
Instances of UcoObject subclasses (domain concept classes) are the granularity of discourse in the cyber domain and are thus objects/nodes in the UCO domain graph. Relationships between UcoObject subclasses (expressed as object properties) are edges in the domain graph. Some relationships between UcoObject subclasses may require further characterization beyond simply expressing an association. These relationships are represented with the Relationship class which itself is a subclass of UcoObject and therefore a node itself in the domain graph. This is further discussed in #6 below.
The domain graph of the above example would look like:
The UCO domain graph is also the standard granularity that content is typically serialized or queried at as well. If you query for or serialize a domain object you do so as a complete atomic entity including any non-domain objects characterizing the domain object.
A serialization of the example domain graph above would look something like:
{
"@graph": [
{
"@id": "kb:person-952c09ff-5a38-483b-9dcf-6d8f0b27dfac",
"@type": "identity:Person",
"core:objectCreatedTime": {
"@type": "xsd:dateTime",
"@value": "2017-06-25T12:12:12.12Z"
},
"core:name": "John Smith",
"core:hasFacet": [
{
"@id": "kb:5ecfbe78-e7c7-4b23-97fd-5ede9cc32123",
"@type": "identity:SimpleNameFacet",
"identity:givenName": "John",
"identity:familyName": "Smith"
}
]
},
{
"@id": "kb:relationship-cecfbe8c-8357-4105-b448-b491177fedf2",
"@type": "core:Relationship",
"core:kindOfRelationship": "located-at",
"core:source": "kb:person-952c09ff-5a38-483b-9dcf-6d8f0b27dfac",
"core:target": "kb:location-7044bee0-d5d2-45f3-bb5d-2ced42bfd3f4"
},
{
"@id": "kb:location-7044bee0-d5d2-45f3-bb5d-2ced42bfd3f4",
"@type": "location:Location",
"uco-core:hasFacet": [
{
"@id": "kb:69e9fe37-f2ee-435b-998f-7b1b0d60a405",
"@type": "location:SimpleAddressFacet",
"location:locality": "New York City",
"location:region": "New York",
"location:country": "USA",
"location:street": "5th Ave"
}
]
}
]
}
The UCO domain graph can be thought of similarly to a labeled property graph where the nodes are domain objects and the associated properties are a part of those objects. Any RDF graph can be formed losslessly into a labeled property graph but a labeled property graph cannot be formed into an RDF semantic graph with the full flexibility of RDF.
All objects, both domain and non-domain, must have globally unique identifiers. This means that all objects created, regardless of producer, that are intended to represent different instances of concepts should never have the same id. These globally unique identifiers enable high integrity referencing of objects by other objects as well as by resources external to UCO.
Non-domain objects (non-UcoObject subclasses) exist within the domain graph only as part of other domain objects. In localized RDF content, such objects are often referred to as blank nodes and are by default given simple identifiers that are not unique outside of the local graph they are defined in. Given the fact that UCO is intended to support aggregation and analysis of content across multiple graphs, such non-unique identifiers are inadequate. Such objects can also be given full globally unique identifiers. UCO non-domain objects should leverage this capability to ensure integrity of the aggregated or integrated graph.
As RDF identifiers these object identifiers must be International Resource Identifiers (IRIs).
An IRI can follow one of several schemes, including URN, HTTP, or HTTPS. In order to ensure global uniqueness and to support use as Linked Data, UCO object identifiers should adhere to a formatting pattern consisting of a prefix portion combined with a suffix portion where the prefix portion is an HTTP or HTTPS URI based namespace controlled by the producer of the object and the suffix portion is a combination of an indicator of the object type followed by a UUID.
<namespace><object type>-<UUID>
An example of this could be something like:
http://example.org/kb/location-f1e888a4-7a9d-42d9-af5e-01144ceda3ef
If the producer of the object controlled the namespace domain (example.org) then not only would this ensure global uniqueness but would also support the resolution of the identifier IRI to the object as Linked Data content if the producer desired though there is no requirement that UCO object identifiers be resolvable.
Namespaces in RDF typically end in with the Hash or slash? decision: Should the identifier namespace. end with a # character to represent an HTML within-page anchor point, or with a / character to represent an independent page at the end of an IRI?
UCO specifies that identifier namespaces should end with a slash character, based on the assumption that a UCO content producer might be supporting multiple elementary types of clients: Graph engines, which might make programmatic requests of the IRI; and web browsers, for users wanting to view HTTP renders of the IRI. IRIs that end in hash might cause an expectation that a content producer provide a dump of all object identifiers to a web browser, and rely on the browser to skip into the middle of the page.
By default the UUIDs used in object identifiers should be randomly generated UUIDv4. If a producer desires to support consistent object reproduction without duplication or automatic correlation of semantically identical objects, a UUIDv5 may be used to deterministically and repeatably generate the UUID from semantically-relevant properties of the object.
As discussed in #3 above, there are some limitations/downsides to the common default purpose-specific object property approach for associating instances of UcoObject with instances of UcoInherentCharacterizationThing that characterize them.
Some of these are:
UcoInherentCharacterizationThing classes requires adding new purpose-specific object properties as well as changes to the shape of the UcoObject class it applies to.
UcoInherentCharacterizationThing classes added to application subdomain ontologies built on UCO and to very specific usage communities and scenarios.
UcoInherentCharacterizationThing classes may only be relevant to the application subdomain ontologies or very specific usage communities and scenarios. In these cases modifying the general shape for the UcoObject at the UCO level would be inappropriate.UcoInherentCharacterizationThing classesUcoInherentCharacterizationThing class-based characteristics.
Because of these many limitations/downsides and necessary use cases there is a need for a generalized object property mechanism (in addition to the common default purpose-specific approach) to associate some UcoInherentCharacterizationThing classes with UcoObject classes in cases where it is appropriate.
Such a mechanism is currently implemented in UCO using the Facet subclass of UcoInherentCharacterizationThing class combined with the hasFacet object property on the UcoObject class which very significantly mitigates the above limitations/downsides as well as supports many of the necessary use cases.
A Facet is simply a UcoInherentCharacterizationThing that is associated with a UcoObject through use of a generic (hasFacet) rather than purpose-specific object property.
Facets are fully consistent with ontological principles.
They are simply one particular pattern of object property.
A facet is a grouping of characteristics unique to a particular aspect of an object. It is a special type of non-domain class/object as it is designed as a general characterizing extension for a domain object. It is defined as a subclass of core:Facet (or one of its context-specific subclasses) and is conveyed as part of a domain object using the core:hasFacet property. Ideally, facets within a particular context scope (e.g., identity, location, observable, etc.) should be defined as subclasses of a context-specific subclass of core:Facet such as identity:IdentityFacet. Facets are heavily used in context-specific areas such as identity, location and especially for observables. Properties of observable objects (e.g. observable:File) are expressed utilizing facets (e.g., observable:FileFacet, observable:ContentDataFacet, etc.). This serves to enable Duck Typing as described in #5.1 below and flexible characterization of subclasses of observable objects through combinations of facets rather than more complex property inheritance via definition directly on observable object subclasses that proved highly problematic in other information standards efforts such as CybOX.
For instance, a digital photograph is represented as an observable:RasterPicture subclass of observable:ObservableObject with the observable:FileFacet, observable:ContentDataFacet, and observable:RasterPictureFacet.
{
"@id": "kb:raster-picture-f970b1a2-c6f1-4082-a2fb-3e8f4a7913b2",
"@type": "observable:RasterPicture",
"core:hasFacet": [
{
"@id": "kb:file-facet-a9a8cd7e-5e09-49c5-8ff4-c2cde2782d4d",
"@type": "observable:FileFacet",
"observable:fileSystemType": "EXT4",
"observable:fileName": "IMG_0123.jpg",
"observable:filePath": "/sdcard/IMG_0123.jpg",
"observable:extension": "jpg",
"observable:sizeInBytes": 35002
},
{
"@id": "kb:content-data-facet-434100af-bbd1-45d5-8926-92b191793f84",
"@type": "observable:ContentDataFacet",
"observable:byteOrder": "BigEndian",
"observable:magicNumber": "/9j/ww==",
"observable:mimeType": "image/jpg",
"observable:sizeInBytes": 35000,
"observable:dataPayload": "<base 64 encoded data of the file>",
"observable:hash": [
{
"@id": "kb:hash-a63dc64c-a07d-4c23-8013-c84ccd6592d8",
"@type": "types:Hash",
"types:hashMethod": {
"@type": "vocabulary:HashNameVocab",
"@value": "SHA256"
},
"types:hashValue": {
"@type": "xsd:hexBinary",
"@value": "6b86b273ff34fce19d6b804eff5a3f5747ada4eaa22f1d49c01e52ddb7875b4b"
}
}
]
},
{
"@id": "kb:raster-picture-facet-9763e696-c5b9-4695-bd37-9dd831cc61da",
"@type": "observable:RasterPictureFacet",
"observable:pictureType": "jpg",
"observable:pictureHeight": 12345,
"observable:pictureWidth": 12345,
"observable:bitsPerPixel": 2
}
]
}
The generalized approach of facets on domain objects provides value by mitigating the above limitations/downsides as well as supporting many of the necessary use cases.
If particular characterizing properties are directly relevant to the object across most use cases they are typically defined as purpose-specific properties directly on the class/object but where they may be characterizing a particular aspect of an object relevant to some but not all use cases they are typically defined as a facet that can be applied to the class/object when appropriate.
For example, the properties core:source and core:target are always relevant to the core:Relationship class/object in all use cases and are therefore defined as direct properties of core:relationship. On the other hand, differing use cases may characterize a location:Location as a simple address, or as a set of latitude-longitude coordinates, or as a set of GPS coordinates or any combination thereof. Because of this variation, properties characterizing a location in the form of an address are defined using the location:SimpleAddressFacet, properties characterizing a location in the form of a set of latitude-longitude coordinates are defined using the location:LatLongCoordinatesFacet, and a location in the form of a set of GPS coordinates are defined using the location:GPSCoordinatesFacet.
Facets are intended to be unique when specified on a given object meaning that no single facet class should appear more than once on a single object.
The Cyber-investigation Analysis Standard Expression (CASE) is an application domain ontology extension of UCO that is focused on supporting the cyber investigation domain.
CASE uses facets to represent various properties of the associated Observable Objects. CASE uses the programing concept of ‘duck typing’, allowing an object to be enriched with any rational combination of facets. Cyber-investigations can involve various kinds of data, including unexpected combinations of properties in a single object. CASE uses duck typing which allows data to be defined by its inherent characteristics rather than enforcing strict data typing. CASE objects can be assigned any rational combination of facets, such as a file that is an image and a thumbnail. When employing this approach, data types are evaluated with the duck test, allowing data to be represented more truly without imposing a rigid class structure. Simply stated, if it walks like a duck, swims like a duck, quacks like a duck, and looks like a duck, then it probably is a duck. For certain common combinations of facets, it is possible to assign them a higher-level class, such a PDF File or WhatsApp Message. “This flexible approach is favored over using the OWL concept of inheritance to define an object with various properties. Using inheritance requires permitted properties to be formally defined for each object type, which becomes un-wieldy when unexpected combinations of objects are encountered, such as one type of data embedded within another type of data that was not imagined when the ontology was designed.” (Casey et al, 2017)
The example from #5 above could also be expressed with duck typing as a general observable:ObservableObject adorned with the multiple facets.
{
"@id": "kb:observable-object-c5e0e9be-b206-401b-91ed-810de6c79730",
"@type": "observable:ObservableObject",
"core:hasFacet": [
{
"@id": "kb:file-facet-5c581af4-dd44-4fe9-9fe7-84498a02c22b",
"@type": "observable:FileFacet",
"observable:fileSystemType": "EXT4",
"observable:fileName": "IMG_0123.jpg",
"observable:filePath": "/sdcard/IMG_0123.jpg",
"observable:extension": "jpg",
"observable:sizeInBytes": 35002
},
{
"@id": "kb:content-data-facet-9bf2df61-2df9-4690-a2d8-6ac14b75ed5b",
"@type": "observable:ContentDataFacet",
"observable:byteOrder": "BigEndian",
"observable:magicNumber": "/9j/ww==",
"observable:mimeType": "image/jpg",
"observable:sizeInBytes": 35000,
"observable:dataPayload": "<base 64 encoded data of the file>",
"observable:hash": [
{
"@id": "kb:hash-1c49e84b-fd98-48a9-b384-7f937f7f7c2b",
"@type": "types:Hash",
"types:hashMethod": {"SHA256"},
"types:hashValue": {
"@type": "xsd:hexBinary",
"@value": "6b86b273ff34fce19d6b804eff5a3f5747ada4eaa22f1d49c01e52ddb7875b4b"
}
}
]
},
{
"@id": "kb:raster-picture-facet-bf5ef8f5-49b2-4c65-9b59-4965dd109532",
"@type": "observable:RasterPictureFacet",
"observable:pictureType": "jpg",
"observable:pictureHeight": 12345,
"observable:pictureWidth": 12345,
"observable:bitsPerPixel": 2
}
]
}
UCO utilizes a facet-based approach for characterizing observable objects to support both generic duck typing as well as type specific object specification without biasing toward one over the other.
Relationships are asserted associations between objects. The are the edges in the domain graph between object nodes. In the simplest form such relationships can be expressed in ontologies such as UCO as Object Properties where the relationship is expressed as a property of one object, the identifier of the property is the type of relationship and the value of the property is the other object.
This works well when the relationship itself is an inherent part of one object and requires no further characterization.
For example, consider an email message and the relationship to an email address that it is addressed to. This relationship is inherent to the email message (it does not really have meaning outside of that email message) and it requires no further characterization. As such it can be expressed with a simple observable:to object property on the observable:EmailMessage object.

Such object properties are simple to express and simple to query or navigate in the overall graph.
Unfortunately, not all relationships are so simple.
Many relationships may be relevant outside of either of the related objects and many relationships require further characterization beyond a simple association.
An asserted relationship that has relevance outside of either of the related objects is inherently a conceptual object itself with a need for unique identification and the ability to be referenced by other objects or even be part of a separate asserted relationship between it and other objects (relationships about relationships). Unique identification is also required to support the ability to assert multiple separate instances of the same type of relationship between the same objects asserted by different parties or at different times or with differing additional characterizing adornment.
One of the most commonly needed relationship characterizations beyond basic metadata (who created it, when it was created, when it was modified, etc) is to support temporality of the asserted relationship. In other words, asserting when the relationship is asserted to be true. In UCO this would be expressed with the core:startTime and core:endTime properties. Consider for example, a relationship between a Domain Name and an IP Address such that the Domain Name “Resolved_To” the IP Address at some specific time. Another example of such relationship characterization would be one object “Contained_Within” another object and the need to express the location of the contained object within the containing object. The location is not a property of either the contained or the containing object but rather of the “Contained_Within” relationship between them.
Simple object properties do not have the capability to support unique identification or additional adornment of relationships. Basic internal RDF reification that treats the object property as a metagraph allowing additional property adornment partly supports the additional adornment requirement but is fairly deep in the weeds of RDF and does not support unique identification.
UCO takes an alternate approach of external reification to express relationships in a way that supports core elements of a relationship (core:source (the originating object of the relationship), core:target (the target object of the relationship), and core:kindOfRelationship (the kind of relationship from the source to the target)), the unique identification requirement and the additional adornment requirement. It does this with with a domain object (subclass of core:UcoObject) class called core:Relationship.
A simple graph example of this could look something like:

Another example of a Relationship object but as JSON-LD could look something like:
{
"@id": "kb:device-linkage-a1dbff0e-974b-4295-b035-e1bc3271945d",
"@type": "core:Relationship",
"core:source": ["kb:device1-24d20c80-f035-40ae-88dd-fc66f70180f6"],
"core:target": "kb:device2-eee670c6-01d4-4e42-bb6b-ebeca149b168",
"core:kindOfRelationship": "Referenced_Within",
"core:isDirectional": true
}
And another graph example showing the referencing of a Relationship object as a unique object could look something like:

Another fundamental question to consider is regarding the appropriate cardinality of either end of such a Relationship object. The most simple scenario is a relationship from one object to one other object. This scenario keeps things nice and clean and unambiguous. However, there are some use cases that may desire to specify more than one object on either end of the relationship. There are really four potential variants: 1-to-1, n-to-1, 1-to-n, and n-to-n. One motivation for desiring a cardinality greater than one on either end of the relationship is to act as a compact way to express multiple relationships that share a core:kindOfRelationship and either a common core:source or core:target. Another motivation for desiring a cardinality greater than one on either end of the relationship is to specify a relationship to or from a set of objects as an aggregated whole. Both or these are valid and useful motivations but open cardinality on either or both ends of a relationship brings significant potential complexity and the inability to distinguish which of the motivations was in play for a given relationship without the additional complexity of further contextual properties. The current decision within UCO is that limiting to only 1-to-1 is inadequate but opening to n-to-n is too complex and so a compromise of n-to-1 is currently defined. This is not a decision set in stone and is open to future potential changes due to identified needs.
Relationship objects are more complex than a simple object property but they support a broad diversity of use cases that object properties do not. Each option has its own strengths and weaknesses. Object properties are simple to express and simple to query or navigate in the overall graph yet do not support full relationship requirements and require design-time definition as properties within the ontology. Relationship objects are more complex to express and to query in the graph but offer significantly more capability for more involved required use cases and support more flexible ad-hoc and user-level expression of kinds of relationships (through a string-based core:kindOfRelationship property) that is necessary for the broad scope of UCO targeted use. Vocabularies of common kinds of relationships are useful for improved consistency and interoperability but such vocabularies whether defined as flexible strings or explicitly rigid object properties can never be presumed to be complete given the scope and evolving nature of the cyber domain (see #8 below for discussion of the fundamental requirement for user-level extensibility for vocabularies including for kinds of relationships).
Given the tradeoffs with the two options, each time a kind of relationship is desired to be expressed a choice must be made on which option to choose. There really is not an absolute black and white heuristic for this that applies in all situations but the general rule of thumb recommended by UCO is that if a relationship is inherent and immutable to its source object then it is most appropriate to utilize the simple object property option. Otherwise, it is more appropriate to utilize a Relationship object.
UCO instance content validation supported by the inclusion of W3C Shapes Constraint Language (SHACL) shapes integrated within the UCO RDF/OWL ontology specification. Each class in the RDF/OWL specification has a defined SHACL node shape with appropriate SHACL property shapes. Each property shape can assert constraints for that property on that class including type or class, cardinality, value constraints, etc. Each SHACL node shape provides a basis for syntactic and semantic validation of instance object content based on its associated/targeted class.
Example:
For a concrete UCO example, the nodeshape for core:ConfidenceFacet below specifies that any instance object of the core:ConfidenceFacet class must have exactly one instance of the core:confidence property of type xsd:nonNegativeInteger:
core:ConfidenceFacet
a
owl:Class ,
sh:NodeShape
;
rdfs:subClassOf core:Facet ;
rdfs:label "ConfidenceFacet"@en ;
rdfs:comment "A confidence facet is a grouping of characteristics unique to an asserted level of certainty in the accuracy of some information."@en ;
sh:property [
sh:datatype xsd:nonNegativeInteger ;
sh:maxCount "1"^^xsd:integer ;
sh:minCount "1"^^xsd:integer ;
sh:nodeKind sh:Literal ;
sh:path core:confidence ;
] ;
sh:targetClass core:ConfidenceFacet ;
.
Actual validation execution against a graph of UCO content is performed using a SHACL validation engine. The default suggested SHACL validation engine for UCO is pySHACL.
There are several foundational principles of UCO (defined in the Cyber Domain Ontology Technical Charter and restated in section 1 of this document above) that are relevant to design decisions regarding ontology properties and the specification and use of vocabularies.
| CDO Stakeholders | Objective | Focus | Level of domain knowledge | Level of ontology knowledge | Primary interface with Ontology |
|---|---|---|---|---|---|
| UCO ontologists | Specify general ontology foundation to support consistency of data specification and use across cyber application domains | Ontology across domains | Moderate | High | RDF/OWL/SHACL |
| Application domain (e.g., CASE) ontologists | Specify application domain specific ontology extension of UCO to support application domain adopters | Domain then Ontology | High | High | RDF/OWL/SHACL |
| CDO Adopters | Leverage defined ontology for consistency and interoperability in support of their application domain mission | Domain using defined ontology | High | Low | Human documentation autogenerated from RDF/OWL/SHACL |
| * Application tools | Leverage defined ontology to provide application domain mission capabilities to Users | Support domain users using serialization of ontology | High | Low | Human documentation autogenerated from RDF/OWL/SHACL |
| * Analysis tools | Leverage defined ontology to provide application domain mission capabilities to Users | Support domain users using deserialization of ontology | High | Low | Human documentation autogenerated from RDF/OWL/SHACL |
| CDO Users | Carry out domain mission as simply as possible | Domain | High | Low to none | Application tools and analytics |
Ontology textual (string-based) properties typically have one of three closure designs all of which are relevant to and required by UCO: closed, fully open, and open with suggested valid values (vocabularies).
The intent of this design is to support specification of relevant property values where the valid set of potential values is explicitly bound and defined by some external authoritative source. These can be thought of as closed value enumerations rather than open vocabularies. A property bound to such an enumeration may only take a value explicitly in the enumeration and any other value is inherently invalid. Such properties are relatively rare compared to the other two closure designs.
observable:WindowsServiceStartType
a rdfs:Datatype ;
owl:equivalentClass [
a rdfs:Datatype ;
owl:oneOf [
a rdf:List ;
rdf:first "service_auto_start" ;
rdf:rest [
a rdf:List ;
rdf:first "service_boot_start" ;
rdf:rest [
a rdf:List ;
rdf:first "service_demand_start" ;
rdf:rest [
a rdf:List ;
rdf:first "service_disabled" ;
rdf:rest [
a rdf:List ;
rdf:first "service_system_alert" ;
rdf:rest rdf:nil ;
] ;
] ;
] ;
] ;
] ;
] ;
.
Validation
The intent of this design is to give the adopter the ability to define any value they want. Full open property values require a range property definition if possible.
UCO supports this design using a range of xsd:string.
An example of this design is the core:description property
core:description
a owl:DatatypeProperty ;
rdfs:label "description"@en ;
rdfs:comment "A description of a particular concept characterization."@en ;
rdfs:range xsd:string ;
.
Validation
The intent of this design is to support a user specifying a relevant property value while providing hints or guiderails for the adopter through the specification of an open vocabulary of common values. Where possible and appropriate one of the values from the vocabulary should be used but where it is not possible or appropriate any other string may be used. Utilizing explicitly identified values from the vocabulary yields improved consistency and interoperability. The open nature of the vocabulary allowing non-defined values to be used when the vocabulary does not provide an appropriate value ensures that the ontology remains practically useful given the reality of the inherency of incomplete understanding and conceptual coverage at any point in time, the inexorable evolution of domain needs over time, and the uniquely specialized needs of adopters outlined in UCO foundational principle (Technical Charter 1.b.iii and #3 in section 1 of this document).
The UCO ontology never presumes that vocabularies are ever complete. We do not prescribe the sole use of a closed vocabulary as it is not consistent with the natural maturation of cyber domain discourse. Our experience tells us that the sole use of a closed vocabulary limits the long-term usefulness of a semantic model as new concepts are developed in the cyber domain discourse. Considering that the cyber domain concepts are still evolving rapidly, we designed UCO to be as flexible for adopters as possible where we provide coverage of well known concepts, where we have adopted well established concepts from other communities, and where the adopter can provide their own vocabulary for unsupported concepts.
We want to preserve the ability of UCO adopters to extend our design by using new ad-hoc values and by adding new property vocabularies with definitions. We realize that the UCO ontology is not able to pre-identify every concept and semantic understanding across the cyber domain.
UCO supports this open with suggested valid values (vocabularies) design using explicitly defined datatype restrictions on xsd:string specifying sets of valid string values and through specification of the property range as an owl:unionOf xsd:string and the vocabulary datatype.
The following considerations are central to this design approach in UCO
An example of this design is action:actionStatus (vocabulary:ActionStatusTypeVocab)
action:actionStatus
a owl:DatatypeProperty ;
rdfs:label "actionStatus"@en ;
rdfs:comment "The current state of the action."@en ;
rdfs:range vocabulary:ActionStatusTypeVocab ;
.
vocabulary:ActionStatusTypeVocab
a rdfs:Datatype ;
rdfs:subClassOf rdfs:Resource ;
rdfs:label "Action Status Type Vocabulary"@en-US ;
rdfs:comment "Defines an open-vocabulary of action status types."@en-US ;
owl:oneOf (
"Complete/Finish"^^vocabulary:ActionStatusTypeVocab
"Error"^^vocabulary:ActionStatusTypeVocab
"Fail"^^vocabulary:ActionStatusTypeVocab
"Ongoing"^^vocabulary:ActionStatusTypeVocab
"Pending"^^vocabulary:ActionStatusTypeVocab
"Success"^^vocabulary:ActionStatusTypeVocab
"Unknown"^^vocabulary:ActionStatusTypeVocab
) ;
.
Properties utilizing vocabularies are typically one of two cases
Special Case: core:kindOfRelationship and associated vocabularies
Validation
Evaluation of current approach
Potential alternative design approaches